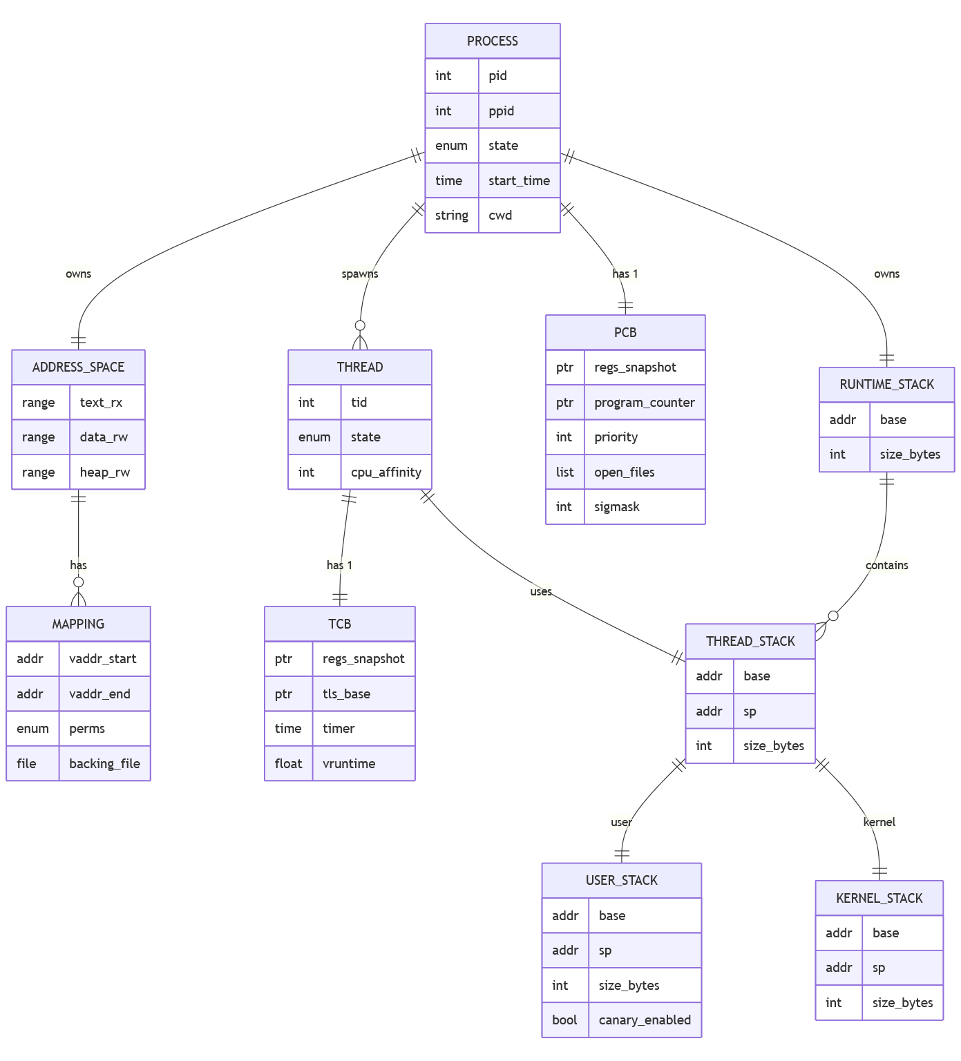
Welcome!Operating SystemsRuntime stack ERDRuntime stack ERDHere is the runtime stack visualized in erd to better visualize how it interacts with everything. Processes ERD